Annak érdekében, hogy fenntartsuk ezt a szigetet, szükségünk van bevételre. Te is támogathatsz minket, ha azt szeretnéd, hogy sokáig és stabilan tudjunk működni. Amennyiben élsz ezzel a lehetőséggel, azt mi megköszönjük!
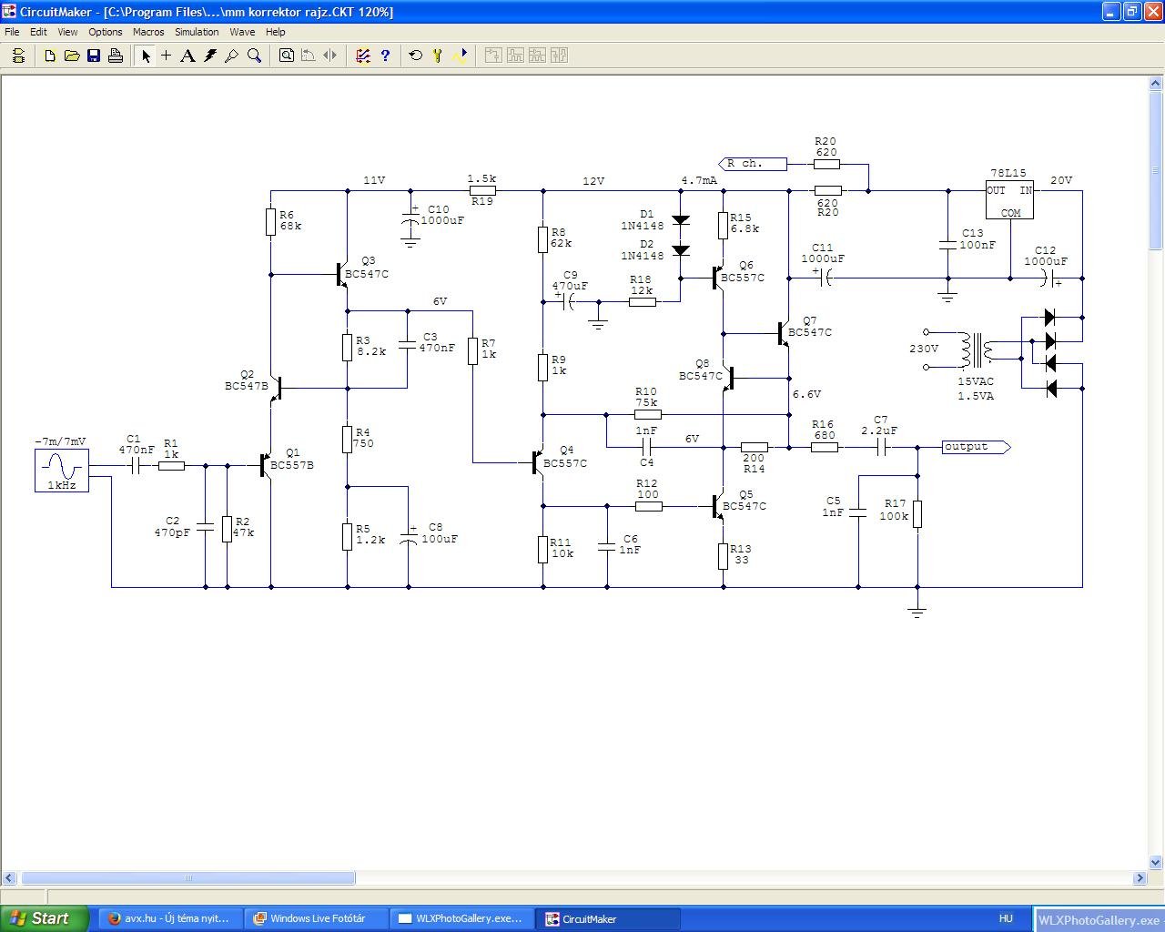
Eskei mm RIAA korrektor
Re: ESKEI mm RIAA korrektor
Ez eladó még?
- Karesz 50
- Isten Hozott! :)

- Hozzászólások: 3
- Csatlakozott: 2018.11.30., pén. 05:01
- Értékelés: 12
- Tartózkodási hely: Békéscsaba
Eskei mm RIAA korrektor
Ára külső dugasztáppal együtt 40 ezer Ft. Postázom. Tel: 20 428 2323
